华清出国|加拿大自雇移民一步到位拿枫叶卡
低语言要求、低资产要求、无需投资、无需创造就业、无需省提名的移民项目,你听说过吗?加拿大联邦自雇移民,让你一步到位拿枫叶卡
低语言要求、低资产要求、无需投资、无需创造就业、无需省提名的移民项目,你听说过吗?加拿大联邦自雇移民,让你一步到位拿枫叶卡。
加拿大联邦自雇移民是其政府引进人才的快速通道之一,只要你能够以个人能力和技术为自己创造出工作岗位,不占用加拿大市场的就业机会,你就可以走上这条移民加拿大的“明星路”。
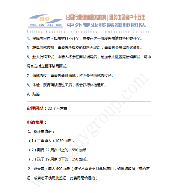
加拿大自雇移民申请人一般需要具有特殊才能,如在文化、艺术、体育等领域已取得杰出成就的作家、画家、艺术家、演员、运动员等。加拿大联邦自雇移民的领域非常广泛,门槛不高,即使没有雅思成绩,没有本科学历,甚至大龄申请者,只要在专业上有所成就,一切皆有可能。
达不到美国特殊人才移民项目的申请人,多数都会选择加拿大联邦自雇移民。
以移民事业为核心的“华清出国”将为大家介绍加拿大自雇移民项目详情:




分享: