8月托福、雅思、GMAT、GRE复考消息及部分考场安排
发布日期:2020/8/4 9:44:38
浏览:432
返回上级
雅思
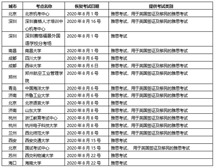
7月已恢复雅思考试的3个机考考点和12个纸笔考试考点继续提供各类雅思考试服务,考点名单及提供的考试类别详见下表:
8月新增北京机考中心和深圳赛格人才培训中心2个机考考点及15个纸笔考试考点,提供各类雅思考试服务,考点名单及提供考试类别详见下表:
上述雅思纸笔考试考点恢复考试日期之前的考试仍将取消,考试费将全额退还至考生个人报名账户。其它雅思考点仍不具备组考条件,继续取消其8月份的雅思纸笔考试,考试费将全额退还至考生个人报名账户。

托福
8 月托福iBT®考试将开放7 个考试日期和21 个考点,详细信息如下:

上述托福考试考点恢复考试日期之前的考试仍将取消, 考试费将全额退还至考生NEEA个人报名账户。其它托福考点仍不具备组考条件,继续取消其8月份的托福考试,考试费将全额退还至考生NEEA个人报名账户,以便考生重新安排后续日期的考试。
GMAT考试

8月份新增北GMAT考点,恢复提供GMAT考试服务。7月份已复考的上海、广州GMAT考点和苏州大学、宁波大学、西安外国语大学和深圳赛格人才培训中心继续提供GMAT考试服务。其它GMAT考点仍不具备组考条件,继续取消其8月份GMAT考试,考试费将全额退还至考生个人报名账户。
GRE考试
7月已恢复GRE®普通考试的考点将继续提供服务,同时8月新增6个考试考点,考点名单详见下表:
上述GRE®普通考试考点恢复考试日期之前的考试仍将取消, 考试费将全额退还至考生个人报名账户。其它GRE®普通考试考点仍不具备组考条件,继续取消其8月份的GRE®普通考试,考试费将全额退还至考生个人报名账户。